极简约的一款手机上思维导图软件,MindLine思维导图app绿色版是没有广告,超级好用方便的工具,你可以自由的制作出让你更好构思及展现想法和计划的思维导图内容,支持复制剪切,删除,备注和标记等操作,有需要的可免费下载。

功能特色
操作简单快捷
点击分支文字开始编辑,长按即可弹出功能选项,点击+号按钮添加子分支。
功能强大丰富
对分支可以进行复制、移动、删除、导出等操作,还可以添加图片、贴纸、语音和附件。

各种格式文件导出
支持导出图片、文字大纲、PDF、XMind、FreeMind等格式的文件。
不同设备同步共享
提供强大的云空间,支持iOS、安卓设备和电脑网页版文件同步和共享 ,可在线查看和编辑云空间上的文件。
使用说明
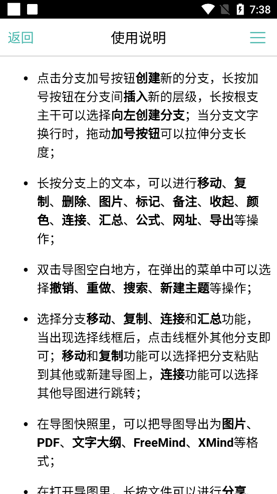
长按分支上的文本,可以进行移动、复制、删除、图片、标记、备注、收起、颜色、连接、汇总、公式、网址、导出等操作
双击导图空白地方,在弹出的菜单中可以选择撤销、重做、搜索、新建主题等操作;选择分支移动、复制、连接和汇总功能,当出现选择线框后,点击线框外其他分支即可;移动和复制功能可以选择把分支粘贴到其他或新建导图上,连接功能可以选择其他导图进行跳转;在导图快照里,可以把导图导出为图片PDF、文字大纲、FreeMind、XMind等格式

在打开导图里,长按文件可以进行分享、删除、移动、重命名、另存为等操作,点击右上角加号按钮可以创建文件夹;
点击右侧菜单上方的云同步按钮进入登录,可以使用我们的云服务同步和下载文件;欢迎登录我们的官网,下载电脑客户端或者在线编辑云空间的文件www.mindline.cn从屏幕边缘右划可以拉出选择文件页面,也可以在应用设置里选择启动时直接显示
软件亮点
思维导图(MindLine)秉承极简设计的原则,没有繁琐的操作和复杂的界面,在这里你可以轻松构思和扩展想法和计划。
点击分支上的+号,即可向左右两边扩展分支,长按分支上的文本会弹出功能菜单,可以进行复制、剪切、删除、备注和标记等操作。制作好的导图可以导出为图片、PDF和Html等多种格式,并能随时随地分享给好友。
我们还提供了强大的云服务备份和同步导图文件,实现不同设备上文件共享,并确保文件不会丢失。登录我们的官网可以在线打开和编辑保存在云空间的导图。
蓝牙快捷键分享
ctrll+C:复制分支文字
ctrl+X:剪切分支文字
ctrl+v:粘贴分支文字
ctrlH+A:全选分支文字
ctrl+Y:添加同级分支
ctrlU:添加下级分支
ctrll+:插入分支新层级
ctrl+M:显示分支功能选项
ctrl+ Enter:结束分支文字编辑
ctrl+z:撤销分支操作
Shift+z:重做分支操作
ctrl+N:新建导图
ctrll+O:打开导图
ctrl+S:保存导图
更新日志
9.4.0更新
改进主页面显示,提升用户体验。
9.3.2更新
修复一些已知问题。
9.1.1更新
修复一些已知问题。
9.0.1更新
现在可以选择附件添加到分支上显示。
8.9.0更新
改进导图样式页面,提供更多调整选项。
8.8.3更新说明
改进App页面显示。
8.8.2 更新
修复一些已知问题。
8.6.6更新
新建导图时可以设置是否显示样式选择。
8.6.5更新
-支持修改当前导图样式;
-修复一些已知问题。
8.5.0更新
改进分支功能菜单显示。
8.4.8更新
修复图片无法查看的问题。



